- 单选题某集团公司业务多元化,覆盖多个国家和地区,公司风险管理部门需要对风险进行详细识别。下列各项中,不属于该公司可能面临的财务风险是()。
- A 、市场风险
- B 、商品价格风险
- C 、信用风险
- D 、声誉风险

扫码下载亿题库
精准题库快速提分

【正确答案:D】
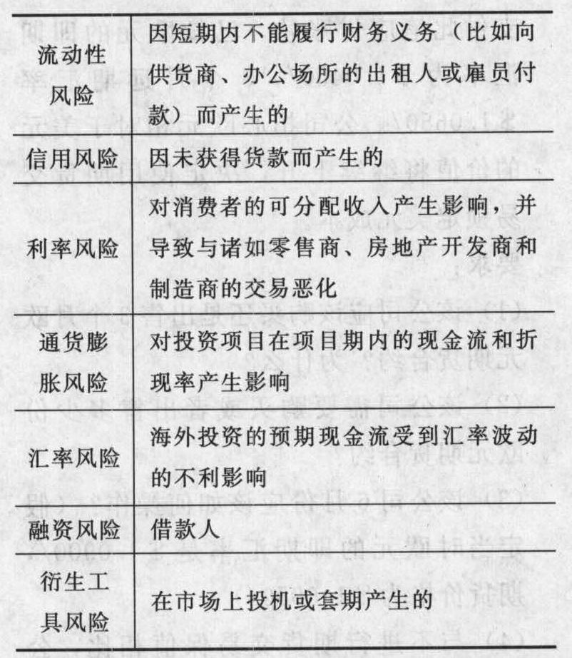
财务风险来源:简单来说,一个企业所面临的最显而易见的财务风险就是市场风险。主要的市场风险是由金融市场价格变化而产生,如汇率风险、利率风险和商品价格风险和股票价格风险。但主要财务风险包括但不限于市场风险。其他相关的重要财务风险如上所说,包括信用风险和流动性风险。

- 1 【多选题】甲公司是一家多元化的集团企业,旗下包括钢铁、电子信息和金融业务。最近国家出台了对钢铁产业进行限制发展的决策,不再批准新的钢铁项目。对于甲公司而言,要想继续扩大钢铁业务的规模,则下列选项中适合该企业的具体途径包括()。
- A 、购买
- B 、合并
- C 、内生增长
- D 、特许经营
- 2 【单选题】长江公司为一家多元化经营的综合性集团公司,不考虑其他因素,其纳入合并范围的下列子公司对所持有土地使用权的会计处理中,不符合会计准则规定的是()。
- A 、子公司甲为房地产开发企业,将土地使用权取得成本计入所建造商品房成本
- B 、子公司乙将取得的用于建造厂房的土地使用权在建造期间的摊销计入当期管理费用
- C 、子公司丙将持有的土地使用权对外出租,租赁开始日停止摊销并转为采用公允价值进行后续计量
- D 、子公司丁将用作办公用房的外购房屋价款按照房屋建筑物和土地使用权的相对公允价值分别确认为固定资产和无形资产,采用不同的年限计提折旧或摊销
- 3 【单选题】长红公司为一家多元化经营的综合性集团公司,对投资性房地产采用公允价值模式计量。不考虑其他因素,其纳入合并范围的下列子公司对所持有土地使用权的会计处理中,不符合会计准则规定的是()。
- A 、子公司甲为房地产开发企业,将土地使用权取得成本计入所建造商品房成本
- B 、子公司丁将用作办公用房的外购房屋价款按照房屋和土地使用权的相对公允价值分别确认为固定资产和无形资产,采用不同的年限计提折旧或摊销
- C 、子公司乙将取得的用于建造厂房的土地使用权在建造期间的摊销计入当期管理费用
- D 、子公司丙将持有的土地使用权对外出租,租赁期开始日停止摊销并转为采用公允价值进行后续计量
- 4 【单选题】长江公司为一家多元化经营的综合性集团公司,不考虑其他因素,其纳入合并范围的下列子公司对所持有土地使用权的会计处理中,不符合会计准则规定的是()。
- A 、子公司甲为房地产开发企业,将土地使用权取得成本计入所建造商品房成本
- B 、子公司丁将用作办公用房的外购房屋价款按照房屋建造物和土地使用权的相对公允价值分别确认为固定资产和无形资产,采用不同的年限计提折旧或摊销
- C 、子公司乙将取得的用于建造厂房的土地使用权在建造期间的摊销计入当期管理费用
- D 、子公司丙将持有的土地使用权对外出租,租赁期开始日停止摊销并转为采用公允价值进行后续计量
- 5 【单选题】长江公司为一家多元化经营的综合性集团公司,不考虑其他因素,其纳入合并范围的下列子公司对所持有土地使用权的会计处理中,不符合会计准则规定的是( )。
- A 、子公司甲为房地产开发企业,将土地使用权取得成本计入所建造商品房成本
- B 、子公司乙将取得的用于建造厂房的土地使用权在建造期间的摊销计入当期管理费用
- C 、子公司丙将持有的土地使用权对外出租,租赁开始日停止摊销并转为采用公允价值进行后续计量
- D 、子公司丁将用作办公用房的外购房屋价款按照房屋建筑物和土地使用权的相对公允价值分别确认为固定资产和无形资产,采用不同的年限计提折旧或摊销
- 6 【单选题】A集团是一家多元化经营的企业,业务涉及煤炭资源开采、煤炭化工、电力、铁路运输、港口运输五大行业。A集团负责煤炭化工的子公司——甲公司借助煤炭资源价格下降导致其他煤炭化工企业估值下降的机会,通过并购实现规模经济优势。甲公司并购其他煤炭化工企业的战略层次属于()。
- A 、总体战略
- B 、业务单位战略
- C 、一体化战略
- D 、职能单位战略
- 7 【单选题】长江公司为一家多元化经营的综合性集团公司,不考虑其他因素,其纳入合并范围的下列子公司对所持有土地使用权的会计处理中,不符合会计准则规定的是()。
- A 、子公司甲为房地产开发企业,将土地使用权取得成本计入所建造商品房成本
- B 、子公司乙将取得的用于建造厂房的土地使用权在建造期间的摊销计入当期管理费用
- C 、子公司丙将持有的土地使用权对外出租,租赁开始日停止摊销并转为采用公允价值进行后续计量
- D 、子公司丁将用作办公用房的外购房屋价款按照房屋建筑物和土地使用权的相对公允价值分别确认为固定资产和无形资产,采用不同的年限计提折旧或摊销
- 8 【单选题】长红公司为一家多元化经营的综合性集团公司,不考虑其他因素,其纳入合并范围的下列子公司对所持有土地使用权的会计处理中,不符合会计准则规定的是( )。
- A 、子公司甲为房地产开发企业,将土地使用权取得成本计入所建造商品房成本
- B 、子公司丁将用作办公用房的外购房屋价款按照房屋建筑物和土地使用权的相对公允价值分别确认为固定资产和无形资产,采用不同的年限计提折旧或摊销
- C 、子公司乙将取得的用于建造厂房的土地使用权在建造期间的摊销计入当期管理费用
- D 、子公司丙将持有的土地使用权对外出租,租赁期开始日停止摊销并转为采用公允价值进行后续计量
- 9 【单选题】某企业实施多元化战略,在不同国家和地区提供不同的产品和服务。与此战略最不可能匹配的组织结构为( )。
- A 、SBU组织结构
- B 、矩阵制组织结构
- C 、职能制组织结构
- D 、H型组织结构
- 10 【多选题】甲公司是一家大型的多元化集团,其 A 业务部注重成本控制,不断压缩成本,力求在行业内获取足够的市场份额;B 业务部则依托其强大的技术研发团队,不断开发出最新的产品推向市场,以此加强其竞争优势。根据以上描述,甲公司的两个业务部采用的战略分别为( )。
- A 、成本领先战略
- B 、差异化战略
- C 、集中成本领先战略
- D 、集中差异化战略
热门试题换一换
- 下列各项中,能同时引起资产和所有者权益发生增减变化的有( )。
- 某单位会计甲在审核本单位某科室报销凭证时发现,一张采购发票上的小写金额与大写金额不一致,后经核实为出具发票单位笔误。根据会计法律制度的规定,下列处理方式中,正确的是()。
- 简述内部控制评价的程序。
- 甲公司出售一子公司,实际收到价款300万元。该子公司资产总额为600万元(含现金及银行存款100万元,现金等价物20万元),负债总额为290万元,所有者权益总额为310万元。甲公司合并财务报表中下列会计处理中正确的是()。
- 根据《征管法》的相关规定,下列有关税务管理的表述中,正确的是( )。
- 下列有关分公司的表述中,正确的是( )。
- 以下案例中,属于评估企业资源优势的有( )。
- 下列各项中,应当计入相关资产初始确认金额的有()。
- 假设公司根据市场需求变化,调整产品结构,计划 2019 年只生产 A 型机器人,预计 2019 年 A 型机器人销量达到 5000 台,单位变动成本保持不变,固定成本增加到 11200 万元,若想达到要求(1)的营业利润,2019 年公司 A 型机器人可接受的最低销售单价是多少?
- 在执行内部控制审计时,下列有关非财务报告内部控制重大缺陷的说法中,正确的有()。
- 根据企业所得税法的规定,对关联企业价格进行调整的方法中,其中按照从关联方购进商品再销售给没有关联关系的交易方的价格,减除相同或者类似业务的销售毛利进行定价的方法是()。

亿题库—让考试变得更简单
已有600万用户下载
