- 综合题(主观)
题干:1992年汇源集团创始人朱新礼创立了山东淄博汇源公司。1993年引进德国水果加工设备,当年安装投产,当年出口浓缩苹果汁。1994年将总部迁到北京,开发国内果汁市场,筹备建设工厂。1995年汇源第一包250ml纯果汁成功上市并热销。1996年汇源1L家庭装系列产品成功上市。1997年在中央电视台黄金时段投放广告,汇源果汁逐步成为全国知名品牌。1998年面向全国布局建厂,汇源进入快速发展期。1999年汇源集团荣列“中国饮料工业十强”。2000年组建了全国八大营销区,搭建起全国营销网络。2001年首家引进了世界最先进的PET瓶无菌冷灌装生产线,开创了中国果汁饮料PET瓶无菌冷灌装的先河。2003年在中国饮料行业,首家通过“安全饮品认证”,与美国英宗公司合作,在中国独家经营百利哇卡通多维儿童饮料。2005年“中国汇源”在境外注册成立,荣获“产品质量国家免检”资格。2007年“中国汇源果汁集团有限公司”在香港联交所成功挂牌上市。汇源是依靠家族的力量建立起来的,朱新礼的众多亲属均在汇源中出任要职。朱新礼的女儿朱圣琴多年来主管汇源果汁的广告业务,女婿高勇目前是北京汇源集团副总裁,胞弟朱新德是北京汇源集团的总经理,负责浓缩汁业务,管理多家工厂。与中国其他大多数家族企业一样,汇源果汁同样也具有如下家族企业治理结构上的特征。(1)股权的高度集中。汇源果汁从成立之初,就笼罩着浓重的家族企业氛围。家族企业的经营权与所有权的紧密结合,能最大的调动人的积极性,信息交流成本大大降低,从代理成本的角度来考虑,都十分有利于企业发展。特别是在创业初期,所有权高度统一,以及剩余索取权和控制权完全一致,非人力资本与人力资本是合一的,因而剩余索取权和剩余控制权的激励给予了企业主,从产权契约的安排来看是最优的所有权安排。汇源果汁在成立之初,是由朱新礼家族拥有企业的所有产权,这给企业发展带来了巨大的效率。企业主能够对市场变化做出迅速反应,有助于企业利润趋于最大化。但从汇源果汁成立至今,一直保持家族控股的高度集中股权结构。这种由朱新礼的农村观念所带来的家族控制思想,使得整个企业的唯一决策人就是汇源果汁的家长——朱新礼。高度集中的产权结构,使得外来经理人难以分享企业的剩余控制权和索取权,难以实现产权向人力资本的投资者开放,从而使得管理岗位难以向外人开放。(2)董事会的形同虚设。汇源果汁高度集中的股权结构很大程度上决定了其董事会难以真正发挥其监督和咨询的功能。在汇源果汁的董事会中,共有三名执行董事、两名非执行董事和四名独立非执行董事。在非执行董事中,孙强和秦鹏分别作为大股东华平和达能的利益代表者进入董事会,而独立董事的引进对于公司治理效率的提高有待确认。在汇源果汁的董事会中,由于集中的股权结构、经营权和所有权的高度统一,使得决策权和监督权合二为一。汇源果汁的董事会仍处于家族企业主的控制之中,并没有起到提高企业战略决策水平的功能。其他战略投资者和独立董事的引进,并没有起到应有的治理作用。董事会作为家族企业契约治理机制的主要功能,在正式制度的家族企业中,董事会的监督并没有起到提高企业绩效的作用。董事会监督功能失灵的主要原因在于,家族企业决策经常是企业主一人决定,而跟踪监督项目缺乏完整的制度。作为契约治理主要工具的董事会对于治理效率的提高没有实质性影响。所以,在汇源果汁的董事会中,真正的控制人还是汇源果汁的企业主——朱新礼。(3)家长式领导。家族企业中的家族制管理主要是采取集权式的组织模式、恩威并用的管理方法、“家长”示范效应等方式完成企业的经营管理。朱新礼个人在汇源果汁企业各处都处于“核心灵魂”位置。企业的决策与管理过多地依赖家长——朱新礼,“总裁决定公司的市场销售总额的目标,我们很少进行市场调查。”;“除了月度工资以外,我们还有年终奖金,这部分完全由朱总确定,奖金的确定原则我们也不是很清楚。”;“汇源长期以来依赖朱新礼个人决策,许多本来需要合作决策的事情只要朱新礼拿定了主意,就算别人不理解也必须执行”。通过这些汇源果汁内部员工所反映的情况,让我们更好地了解了汇源果汁真实的治理现状。朱新礼是汇源果汁最高唯一决策人,绝无第二人,包括他的亲属、女儿。所以这些都表明朱新礼在汇源集团的“个人独裁”治理,所有权、人事权与决策权都掌握在朱新礼一人的手中。
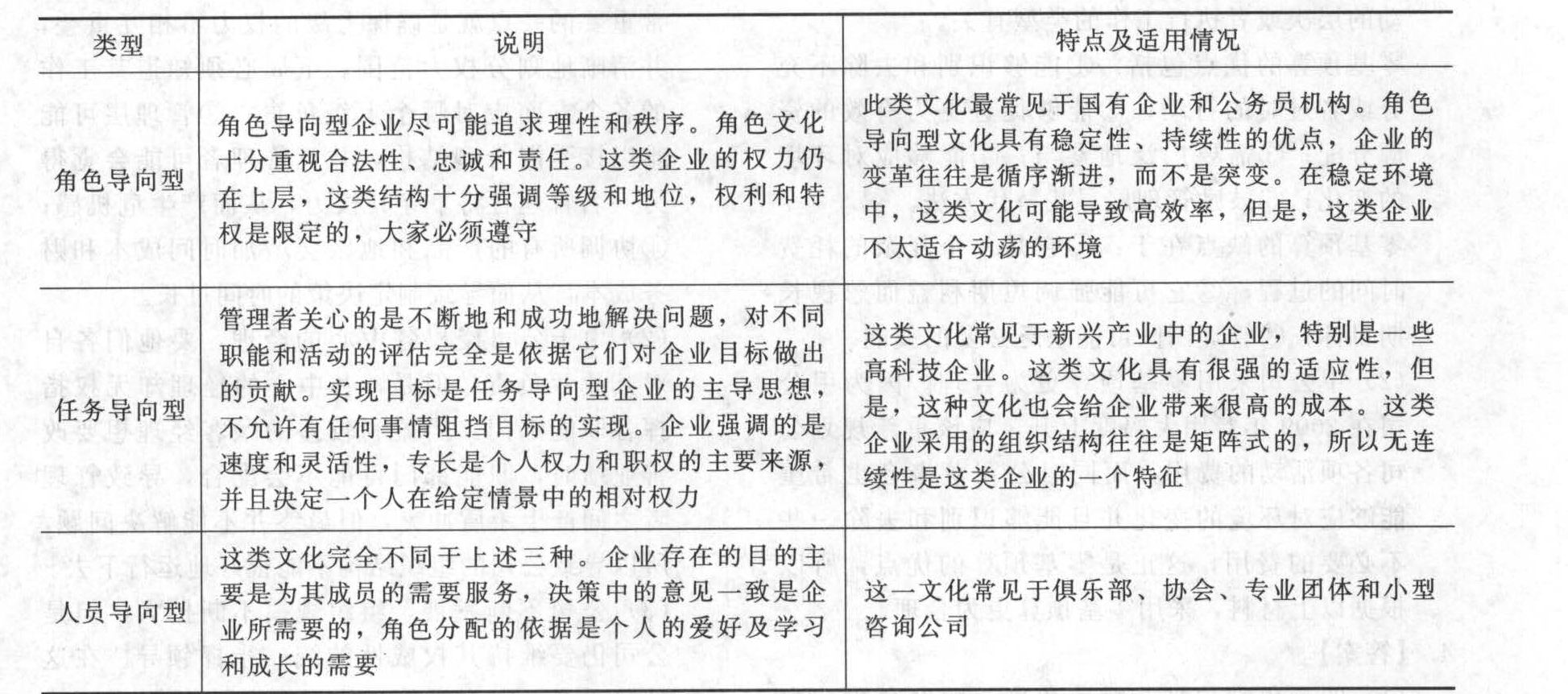
题目:简述其他文化类型、特点及适用于哪些企业;

扫码下载亿题库
精准题库快速提分

企业文化类型除权力导向型外,还包括角色导向型、任务导向型和人员导向型。

- 1 【综合题(主观)】简述企业文化的类型、含义、特点及适用情况;
- 2 【综合题(主观)】简述企业文化的类型,并分析摩托罗拉的文化属于哪种类型;
- 3 【材料分析题】简述企业文化的类型;
- 4 【单选题】小型咨询公司适用的企业文化类型是( )。
- A 、角色导向型
- B 、文化导向型
- C 、人员导向型
- D 、任务导向型
- 5 【简答题】简述多元化战略的类型。
- 6 【单选题】小型咨询公司适用的企业文化类型是( )。
- A 、角色导向型
- B 、文化导向型
- C 、人员导向型
- D 、任务导向型
- 7 【单选题】小型咨询公司适用的企业文化类型是( )。
- A 、角色导向型
- B 、文化导向型
- C 、人员导向型
- D 、任务导向型
- 8 【简答题】简述多元化战略的类型。
- 9 【综合题(主观)】简述多元化战略类型和各自适用条件,并指出多元化战略的可能缺点。根据案例信息指出A公司实施多元化战略的领域及具体所属的多元化战略类型。
- 10 【简答题】简述企业文化的类型。
热门试题换一换
- 2009年12月31日美元与人民币的汇率为1:6.9,下列关于外币交易产生汇兑损益的说法中,正确的有()。
- 下列融资租赁业务应缴纳增值税的是( )。
- 在固定利率工具与浮动利率工具(债务或投资)之间选择时,需要考虑的因素包括()。
- 依据企业所得税的相关规定,下列表述中,正确的是( )。
- 假设等风险证券的市场利率为10%,计算2014年7月1日该债券的价值。
- 甲企业生产经营用地分布于某市的三个地域,第一块土地的土地使用权属于某免税单位,面积6000平方米;第二块土地的土地使用权属于甲企业,面积30000平方米,其中企业办学校占地5000平方米,医院占地3000平方米;第三块土地的土地使用权属于甲企业与乙企业共同拥有,面积10000平方米,实际使用面积各50%。假定甲企业所在地城镇土地使用税年单位税额每平方米8元,则甲企业全年应缴纳的城镇土地使用税为( )。
- 以下有关在风险评估过程中组织项目组讨论的说法中,正确的是( )。
- 下列关于非金融资产公允价值计量的说法中,正确的有()。
- 根据《企业内部控制应用指引第9号——销售业务》,分析东方公司销售程序规定中存在的内部控制弱点,并提出改进建议。
- 下列各项中,会导致折价发行的平息债券价值提高的有( )。

亿题库—让考试变得更简单
已有600万用户下载
