- 建造师案例题
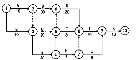
题干:某施工单位公司承包了一厂房,钢结构工程。工程的围护材料(墙板、屋面板及其防火涂料)由业主采购。合同工期为100天,并约定提前1天奖励5万元,延误一天罚款5万元。事件一:施工单位项目部进场后,依据合同施工图,验收规范及总承包的进度计划,编制了厂房工程的施工方案,进度计划,劳动力计划和计划费用。当正式施工时,因厂房需提前验收,业主要求该厂房工程提前5天完工。项目部按工作持续时间和计划费用(见下表)分析,在关键工作上,以最小的赶工增加费用,在钢梁吊装工作前赶出了5天。进入钢梁吊装工作时,发现有部分钢梁防锈处理不当,重新处理用去了3天,并增加费用3万元,项目部又赶工3天,该厂房工程最终按业主要求提前5天竣工,验收合格后,资料整理齐全,准备归档。
题目:事件一中,项目部在哪几项工作赶工了?并分别列出其赶工天数和增加的费用。

扫码下载亿题库
精准题库快速提分
参考答案第一次赶工,其中的关键工作有:A,B,E,G;
关键线路上G没有压缩空间,先将A、B工作压缩2天,费用为(2×1)+(2×1)=4万元;E工作压缩3天,费用为3×1.5=4.5万元;才能完成赶工5天;
第二次赶工,只能在I工作上压缩3天,赶工费用为3×1.5=4.5万元;
则项目部在A、B、E、I工作上进行了赶工;
(2)E赶工3天,增加的费用4.5万元;
A赶工2天,增加的费用2万元;
B赶工2天,增加的费用2万
I赶工3天,增加的费用4.5万元

(关键线路A→E→G→I→K、B→E→G→I→K)
您可能感兴趣的试题- 1 【建造师案例题】项目部在哪几项工作上赶工了?并分别列出其赶工天数和费用。
- 2 【建造师案例题】事件3中,项目经理部工作有不妥之处,请改正。
- 3 【建造师案例题】项目部在哪几项工作上赶工了?并分别列出其赶工天数和增加的费用?
- 4 【建造师案例题】事件一中,不宜冬期施工的项目有哪些?
- 5 【建造师案例题】事件一中,项目部应如何对施工中存在的风险进行识别?
- 6 【建造师案例题】事件三中,项目经理部工作有不妥之处,请改正。
- 7 【建造师案例题】事件一中,哪些分部分项工程必须单独编制专项施工方案?
- 8 【建造师案例题】事件三中,项目经理部工作有不妥之处,请改正。
- 9 【建造师案例题】事件一中,项目部对施工中存在的风险如何管控?
- 10 【建造师案例题】事件三中,项目经理部工作有不妥之处,请改正。
热门试题换一换
- ( )是由动水力引起的土体失稳破坏的形式。
- 黑色金属材料通常是指( )。
- 系统带生产负荷的综合效能试验是在具备生产试运行条件下进行,由( )
- 在大容量的通信枢纽楼,一般采用( )为负载供电。
- 按汽缸的排列方式划分,压缩机可分为( )。
- 在平均利润率不变的情况下,借贷资本的供求状况对利率的高低的影响是( )。
- 施工成本分析的基本方法包括比较法、因素分析法、差额计算法、比率法等,其中需要确定分析对象,并计算出实际与目标数差异的是()。
- 施工现场噪声的控制措施说法正确的是( )。
- 工程自开工至结构施工完成,施工单位应陆续上报哪些安全专项方案(至少列出四项)?
- 仰拱和底板施工满足要求的有( )。
亿题库—让考试变得更简单
已有600万用户下载
ab8jA
